| |
forum.arbiter.pl Forum konstruktorów pojazdów elektrycznych |
 |
Ogólny - Luźne gaTki - czyli o wszystkim i o niczym
Marucha79 - Sro 17 Gru, 2008 Temat postu: Luźne gaTki - czyli o wszystkim i o niczym Panowie,
tak być nie może - zakładam ten temat OT, bo coś za cicho tu u nas.
Widać że wszyscy zagladają, a nikt nic nie gada. Jeśli wiec chwilowo
mniej się dzieje w temacie EV to nie zaszkodzi pogadać na dowolny
filozoficzny temat. Jak się pisanie o dyrdymałach nie przyjmie to
odpłynie w niebyt i tyle
Tytułem zajawki mogę wspomnieć o ostatniej przygodzie z trasy, nie
dotyczy EV, ale już ruchu drogowego, oznakowania itp. jak najbardziej.
Otóż zajechałem na starowkę w moim ukochanym Toruniu celem dłuższej
przerwy w podróży oraz konsumpcji tego i owego. Zaparkowałem samochód
tuż za bramą w murach okalających stare miasto, w miejscu, które jak
wskazywał układ kostki wziąłem za równoległy do chodnika pas wyznaczony
do parkowania. Jakież było moje zdziwienie kiedy wracając po pół
godzinie znalazłem na kole blokadę, w tej sytuacji było jeszcze ok 6
autek stojących jak ja. Panowie ze straży byli na miejscu. Okazało się,
że ok metr od brzegu bramy i w odległości pół metra od muru stał znak
zakazu zatrzymywania, którego zupełnie nie zauważyłem, bo też chyba
musiałbym być zezowaty żeby zauważyć. Pan strażnik życzliwie
poinformował mnie, że owszem, znaku nie widać, ale wg kodeksu
powinienem przebiec odcinek od skrzyżowania do skrzyżowania upewnić
sięczy nie stoi znak zakazu, a samo oznakowanie jest zgodne z polskimi
normami i git. Najgorzej, że większość spraw drogowych rozwiązywanych
jest nie dla bezpieczeństwa a na podpuchę - drugi temat rzeka -
fotoradary...
Zbyszek Kopeć - Sro 17 Gru, 2008
A
mi w niedzielę w Świętym Wojciechu zmierzył automat prędkość, ładnie mi
wyświetlił 87 km/h i kazał zwolnić, a zaraz zatrzymało mnie światło
czerwone. Trochę wstyd, ale teraz wiem, że licznik dobrze wskazuje.
Zawsze tam jeździłem zgodnie z przepisami (50 km/h), a teraz
zamontowali miernik i klops, tylko jeszcze nie wiem, czy do domu
przyjdzie zdjęcie z ceną.
Marucha79 - Czw 18 Gru, 2008
Ja
miałem pecha wracając w wakacje z Gdańska, przenośna puszka schowana
gdzieś w krzakach wyliczyła mi 85 km/h w zabudowanym. Inna sprawa, że
widząc błysk lampy spojrzałem na licznik i było poniżej 75 km/h, ale
weź tu człowieku coś udowodnij wrednej maszynce. Gdzieś niedawno
wyczytałem, że fotoradar zarejestrował prędkość 125 km/h Jelczowi,
który wg bieglych nie mógł się rozpędzić bardziej niż do 90 km/h. Ale
tam argumentem było jeszcze wskazanie tachografu.
A tak z innej beczki - widzę że ruch EV się organizuje w formę
prawną, czyli Stowarzyszenie Użytkowników Pojazdów Elektrycznych. Temat
pewnie wart całego wątku, ale na razie wiem tyle, ile dzisiaj
wyczytałem z maila dotyczącego statutu i nazwy. Szokiem dla mnie było,
że są już tak zaawansowane działania w tym kierunku. Nie wiadomo na ile
to nam pomoże, ale raczej nie zaszkodzi, więc fajnie, że powstała ta
inicjatywa. Jest Polski Związek Motorowy, niech więc będzie i SUPE,
może ktoś przez to zacznie poważniej traktować nasze sprawy?
Lisciasty - Czw 18 Gru, 2008
No właśnie, kiedy można się zapisywać?
sobolu - Sob 27 Gru, 2008
Cos
apropos OIL PEAK, Przegladam dzis ceny bezyny i w Auchan Bialystok '95
po 2,95zl(4.5zl przed wakacjami). IMO Oil PEAK jak na razie to bzdura a
cena ropy to nic innego jak spekulacja kilku-nastu swiatowych graczy.
smoczy - Sob 27 Gru, 2008
to bardzo dobry powód żeby się uniezależnić
Marucha79 - Pon 29 Gru, 2008
Faktycznie
cena chwilowo mniej zachęca. Mnie zawsze skutecznie podrywają do planów
i marzeń wymiany oleju, 2 w ciągu roku to już koszt ok 200 zł, dobry
kawałek solidnego aku Jeśli dodać do tego wymianę rozrządu wartą jak w Clio 300-400 zł to potrafią się zebrać niezłe oszczędności...
Marucha79 - Czw 22 Sty, 2009
Raczej dołujące http://biznes.onet.pl/5,1528300,prasa.html
Czas zacząć stawiać wiatrak / panel / MEW
trzyper - Czw 22 Sty, 2009
marucha79
mam do ciebie takie pytanko powiec czy to dobry pomysł aby zastosować
typowy alternator jako silnik do roweru oczywiście z falownikiem bo
ponoć inaczej po prostu nie wyda chciałbym poznać twoją opinie. tym
bardziej że udało ci sie uruchomić alternator jako silnik
Marucha79 - Pią 23 Sty, 2009
Ano
mi to się tak do końca nie udało. Dużo z tym kombinowałem, ale przy
mojej wiedzy elektronicznej i zrobionym przeze mnie pseudofalowniku
efekt był taki, że alternator ruszył kilka obrotów i spaliłem końcówkę
mocy, co zniechęciło mnie do dalszych testów. Niestety nie
zabezpieczyłem odpowiednio końcówki mocy i tranzystory też były jednak
najwyraźniej za słabe. Jakby nie patrzeć to są spore moce, mój testowy
altek miał 1kW.
Ale już np. użytkownik Submariner na elektrodzie z powodzeniem
kręci alternatorem używając go jako rozrusznika dla agregatu
prądotwórczego, a korzysta z falownika na którym ja się wzorowałem(co
tym gorzej świadczy o mnie jako elektroniku ). Inni piszą, że spokojnie uruchamiali alternator na falownikach modelarskich.
Że można wiele wycisnąć z alternatora jeśli się ma odpowiedni sterownik najlepiej świadczy ten wózek http://www.evalbum.com/876
Ale tu musi być użyty jakiś naprawdę dobry falownik sklecony specjalnie
dla alternatorów. Pisałem do własciciela tego gokarta, ale za bardzo
nie potrafił się wypowiedzieć o tych falownikach, bo takie dostał i nie
wnikał co w nich siedzi.
Może kolega Kakalia mógłby się wypowiedzieć, jaki byłby koszt podobnego falownika.
trzyper - Pią 23 Sty, 2009
a
masz jakiś kontakt z tym submarinerem szukałem go na elektrodzie według
użytkowników i niestety nie znalazłem zastanawiam się czy ta jego
koncepcja pseudofalownika to ostateczna wersja czy w późniejszym czasie
ten schemat odręczny udoskonalał zależy ni bardzo na tym falowcu:p
edit: Może kolega Kakalia mógłby się wypowiedzieć, jaki byłby koszt podobnego falownika.
Slawek - Pią 23 Sty, 2009
Alternator to odwrotność silnika synchronicznego.
Bez sprzężenia zwrotnego (encodera) praktycznie nie możliwa regulacja obrotów i trudny rozruch
Z sprzężeniem zwrotnym dynamika, masa itp. Bez porównania z innymi silnikami.
Stosuje się silniki synchroniczne bez sprzężenia zwrotnego, ale tylko
do pracy z stałą prędkością i stałym obciążeniem i tam gdzie pracuje
ciągle np. wentylator na kopalni.
Silnik ten stosuje się przedewszystkim ze względu na kompensację mocy biernej
(aby mniej płacić za prąd)
Gość - Pią 23 Sty, 2009
http://www.elektroda.pl/r...3441&highlight=
Ja kontaktowałem się z nim na PW i zawsze chętnie odpowiadał, ale jednak trochę wody upłynęło w Wiśle od tego czasu.
Nie ma co się oszukiwać, że na najprostszym sterowniku zmajstrujemy
z alternatora wysoko sprawny napęd, ale dlaczego nie próbować? A na
przykładzie tego gokarta widać, że z odpowiednim sterownikiem da się
wyczarować cuda. Jak widać teoria teorią, a praktyka praktyką...
Chodzi mi po głowie, żeby wrócić do eksperymentów z altkiem, już
mądrzejszy o poprzednie doświadczenia. Tym bardziej że użyczony mi
przez nieocenionego Rudzika fenomenalny układ MC3PHAC (falownik w
jednej kości) leży i kusi Ale jak zwykle są dwa odwieczne probllemy - kasa i czas.
Ten sterownik na podstawie submarinera mam, tylko musiałbym się upewnić
czy jest ok. Częstotliwość zadawałem z kompa przez wyjście karty
dżwiękowej z generatora częstotliwości. Rozwiązanie może i ryzykowne,
ale jakoś mojemu sprzętowi nie zaszkodziło. Jeśli chciałoby ci się
złożyć końcówkę mocy mogę podesłać płytkę. Jakby co pisz na PW.
trzyper - Pią 23 Sty, 2009
właśnie
dziwi mnie to że tak mało ludzi próbuję postawić napęd na bardzo
wydajnym i sprawnym alternatorze nawet przeważa za tym niska cena
zakupu i mniej problematyczna sprawa z akumulatorami (np. 1 samochodowy
:p a nie przeważnie 3 lub 2 małe aby zasilić zwykły silnik 36*24v z
których i tak przeważnie wychodzi mało ah. mimo wielu negatywnych
postów ludzi uważających że się nie da, uważam że to nie problem zrobić
sprawny napęd altek+falownik gdyby temat był bardziej rozpowszechniony
przez większa liczbę użytkowników w sensie prób, testów i nie ukrywajmy
niepowodzeń.
Marucha79 - Sob 24 Sty, 2009
Z
tym akumulatorem to nie tak prosto. W tym gokarcie zwykły alternator
12V zasilany jest 48V, żeby uzyskać odpowiednią moc i obroty. Myślę, że
żeby sprawdzić jakie zasilanie jest odpowiednie należałoby podłączyć
wirnik bez pośrednictwa regulatora do 12V, najlepiej też odłączyć diody
prostownicze i rozkręcać go stopniowo. Przy obrotach które nam pasują
należałoby zmierzyć napięcie. To by nam określiło napięcie zasilania i
przy okazji pokazało jak altek znosi takie napięcia. Najlepiej do
testów zaopatrzyć się w altek FSO o jak najmniejszym prądzie. Później
wybór już szeroki np. taki 24V 140A od ciężarówki
Wbrew pozorom wcale nie sądzę, żeby zrobienie naprawdę dobrego
sterownika do altka było proste, nie da się tego zrobić bez wydajnego
mikroprocesora i sprzężenia zwrotnego. Ale od czegoś trzeba zacząć...
Adam Wysokiński - Sob 24 Sty, 2009
Cuś słyszałem, że modelarski regulator odczytuje pozycję wirnika z niezasilanej (chyba chwilowo) fazy,albo coś pomyliłem.
Nie potrzeba wtedy czujników.
Ja skończyłem zabawe z modelarstwem na silnikach komutatorowych, a męczy mnie temat alternatora jako silnika już od dawna.
Może kupię regulator modelarski i zrobię próby...
Marucha79 - Sob 24 Sty, 2009
I o to chodzi
Na elektrodzie jest trochę schematów nawet dość prostych regulatorów,
ale jednak wymagałyby zmian, np z elementów smd na zwykłe, sterowania z
RC na trywialne potencjometry, przełączniki itp. Ostatni wpis z tego
przytoczonego wątku z elektrody dotyczy chyba właśnie użycia sterownika
modelarskiego.
trzyper - Sob 24 Sty, 2009
http://groups.google.com/...7251e42893f1816
Ciekawy temat znalazłem odnoście altka i zastosowania do niego regulatora modelarskiego
nie wiem jak tu jeszcze linki poprawnie wrzucać więc dałem bezpośrednio
Arekk - Sob 24 Sty, 2009
Przede
wszystkim alternator trzeba zasilić tak jak silnik klatkowy falownikiem
czyli urządzeniem które produkuje prąd przemienny o kształcie
sinusoidalnym a silniki modelarskie to są silniki prądu stałego a
modelarski regulator działa jak komutator podając kolejno impulsy
zgodnie z pozycją wirnika. Sterowniki modelarskie tak jak pisze Adam
pobierają informację o pozycji wirnika z niezasilanej cewki. Taki
sposób ma jedną wadę: silnik nie może być mocno obciążony przy starcie
bo po prostu nie ruszy. W modelarstwie taka sytuacja nie występuje bo
silnik przeważnie jest obciążony śmigłem więc obciążenie silnika przy
starcie jest bardzo małe. Jeżeli silnik ma startować pod obciążeniem to
pozycja wirnika musi być ustalana np. na hallotronach tak jak jest to
robione w silnikach do rowerów wplatanych w koło.
Tak czy inaczej falownik a sterownik silnika bezszczotkowego DC to
są dwie różne rzeczy a jedyną wspólną cechą jest to że oba są
trójfazowe. Falownik jest dużo bardziej skomplikowanym układem chyba że
zastosuje się taki układ jak MC3PHAC chociaż według mnie to brakuje w
nim zabezpieczenia prądowego które trzeba by samemu dołożyć
Marucha79 - Sob 24 Sty, 2009
No
tak, to jest spora wada MC3PHAC. Myślę nad wrzuceniem IR2130 w roli
drivera, on jakieś tam prymitywne zabezpieczenie nadprądowe ma, a mam
ten układ na podorędziu. Sądzę, że najlepszym wyjściem jest
zastosowanie optoizolatorow z wbudowanym zabezpieczeniem, no ale one
trochę kosztują.
Jeśli chodzi o MC3PHAC i zastosowanie w altku problemem może być
niemożność wprowadzenia do układu sygnału z hallotronów w dalszej
perspektywie, ale i tak mam coraz większą ochotę zbudować taki
falowniczek na jakieś 36V.
Arekk - Sob 24 Sty, 2009
IR2130
byłby ok. W poważnych falownikach przeważnie pomiar prądu robiony jest
na dwóch fazach przy pomocy LEM-ów co oczywiście nie jest tanie.
A po co Ci sygnał z hallotronów do falownika?
Marucha79 - Sob 24 Sty, 2009
Bo
obawiam się, że mimo podania poprawnego sinusa bez informacji o
położeniu wału osiągi mogą być odległe od ideału. Taka intuicja, a może
kiedyś tak mi ktoś nagadał, już nie wiem sam. Faktem jest, że nie ma co
się aż tak przejmować na początku spodziewanymi sprawnościami, tylko
zacząć działać.
trzyper - Sob 24 Sty, 2009
tak
pomyślałem że wersja załączania altka w biku dopiero po pewnej
prędkości też by nie była głupim rozwiązaniem i w sumie prostrzym
widze że marucha nabierasz chrapki :p bardzo pozytywnie! jeżeli można jakoś pomóc to bardzo chętnie !
Marucha79 - Nie 25 Sty, 2009
Rzeczywiście, przypomniałeś mi o demonach przeszłości
Muszę sobie rozrysować te układy które mam, czyli MC3PHAC (tu
akurat schemat płytki łącznie z plikiem do prasowanki zrobił
producent), jakąś optoizolację, IR2130 i końcówkę mocy na irf1405, bo
te akurat mam, choć nie jest to najlepszy wybór ze względu na dość mały
prąd i moc. I tak jak ci radziłem sam muszę zaopatrzyć się w mniejszy
altek, bo niestety 2 luźne, które mam są na 90A. Na szczęście to na
szrocie koszt rzędu 30-50 zł, czyli do przełknięcia dla dobra nauki
trzyper - Nie 25 Sty, 2009
to
proponuje szukać atlka od nowszych typów maluszka i z tego co pamiętam
to prąd na wyjściu to 35 A co daje z 400 W czyli do testów w zupełności
wystarczająco
Marucha79 - Nie 25 Sty, 2009
Kolejny ciekawy wątek w tym temacie:
http://www.cnc.info.pl/cz...1.htm?view=next
trzyper - Pon 26 Sty, 2009
http://radio-konst.narod....pr_3f_dvig.html a może by zrobić taki falownik tylko nie moge zbytnio odczytać schematu ale wygląda ciekawie
Marucha79 - Pon 26 Sty, 2009
Kiedyś
miałem zamiar robić podobny na PICu 18......., ale doszedłem do
wniosku, że bez sensu robić falownik na procku, jeśli się nie potrafi
programować i każda niezbędna modyfikacja byłaby dla mnie problemem.
Dlatego MC3PHAC wydaje mi się w takiej sytuacji niezłym rozwiązaniem.
Odgrzebałem ten sterownik robiony na schemacie Submarinera. Nawet
działa, tylko częstotliwość trochę pływa, trzeba by było zmodyfikować
zadajnik impulsów. No ale do testów użyje chyba jednak tego z lepiej
przemyślaną końcówką mocy. Jeśli ktoś ma pomysł jak ją w prosty sposób
zabezpieczyć, chętnie się zapoznam. Sam wymyśliłem tylko drut oporowy w
roli opornika na szynie DC, obliczony na prąd ok 80A, ale nie wiem czy
to ma sens. Z drugiej strony z założenia miałoby to być coś na szybko i
bez dodatkowych nakładów.
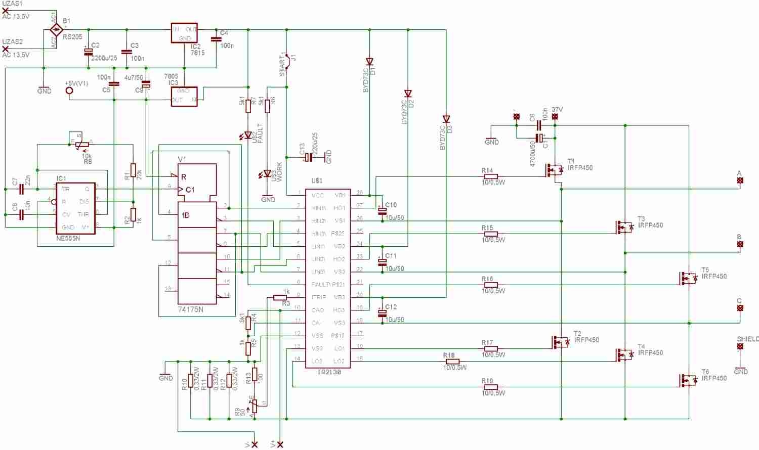
Marucha79 - Sro 28 Sty, 2009
Mam prośbę do adminów bądź moderatora o przeniesienie części wątku dotyczącej alternatora do wcześniejszego wątku http://forum.arbiter.pl/viewtopic.php?t=70
Nie psujmy tego nowego wzorowego porządku
Marucha79 - Sro 28 Sty, 2009
No dobra, graciarnia do drugiego podejścia do altka właściwie jest. Czas przedstawić uczestników eksperymentu
Kontroler ze schematu Submarinera
Końcówka mocy.
Tranzystory IRF1405 - 169A na zimno, 110A na gorąco. Ten sterczący drut
to drut oporowy obliczony na niepuszczanie pradów większych niż 80A.
Nadal czekam na sugestię czy to dobry pomysł na zabezpieczenie.
Altek.
Myślałem, że to FSO, tymczasem okazało się, że dawcą był Żuk. Prąd
44/53A - nie mam pojęcia dlaczego podają te dwie wartości prądu. Jeśli
za mocno się nie pomyliłem w obliczeniach opór jednego uzwojenia
stojana to 0,11 Ohm
Mam nadzieję, że jutro lub pojutrze uda mi się zakręcić altkiem, oczywiście pierwsi dowiecie się o rezultatach
Więcej fotek z imprezy tradycyjnie na Operze http://my.opera.com/maruc...w.dml?id=684272
Ponawiam prośbę do adminów o doklejenie rozmowy na temat altka do tego wątku http://forum.arbiter.pl/viewtopic.php?t=70
trzyper - Czw 29 Sty, 2009
kurna
no nie wiem z tym drutem to trochę przegięcie, a w sadzić tam np.
bezpiecznik Bezpiecznik ANL 80 A takie cuś było by pewniejszym i
lepszym rozwiązaniem można również wykombinować zabezpieczenie z np.
świec żarowych są po 30a od diesla łączysz dwie 30a + jakąś 20a i masz.
może są jakieś fajniejsze rozwiązania ale nic mi do głowy nie
przychodzi narazie:p
Marucha79 - Czw 29 Sty, 2009
Tak
do końca też nie jestem przekonany co do tego drutu, ale chodzi raczej
o ideę niż sam materiał opornika, bo myslę że zastosowanie świec
żarowych niewiele zmieni. Ostatecznie skłaniam się do wyrzucenia tego,
a dołożenia oporu 0,1 na wejściu każdej fazy, między kontrolerem a
altkiem. To też według pomysłu Submarinera, który mu się podobno nieźle
sprawdza.
Z poprzednich prób wiem, że dobór tego oporu to jest jakiś
problem, bo jeśli będzie za duży altek nawet nie drgnie, jeśli za mały
może pójść tranzystor albo rezystor (oba warianty przerabiałem)
Natanoj - Czw 29 Sty, 2009
Nic
tylko się porządnie brać za elektronikę. Alternatory byłyby chyba
najlepszym rozwiązaniem do pewnych moich testów, a może nawet do
napędzania czegoś małego. Czekam z niecierpliwością na nowości i
kibucuję .
Marucha79 - Pią 30 Sty, 2009
Niestety
na efekty trzeba będzie trochę poczekać, bo przy pierwszym uruchomieniu
sprzętu, jeszcze bez obciążenia, poszedł mi mosfet, a nie mam nic w
zapasie. W międzyczasie muszę zlokalizować przyczynę problemu, choć
kusi mnie też zrobienie trochę bardziej zaawansowanego falownika, z
zabezpieczeniem nadprądowym. Tak czy inaczej jakiś tydzień przestoju
trzyper - Sob 31 Sty, 2009
eh nie dobrze sprawy sie mają. ale nic, tydzień czasu to nie koniec świata się poczeka dla ważności sprawy :p
Marucha79 - Sob 31 Sty, 2009
No i nie wytrzymałem i rozkręciłem dzisiaj altka
Jednak przyznaję, że zrobiłem to w sposób, który niewiele wnosi do
tematu. Po prostu zamiast elektroniki zaprzęgnąłem do pracy
mechanikę/elektrykę. A tak konkretnie to zamontowałem altek z Passata
90A, na którym kiedyś robiłem próby, do ciagnika, zasiliłem wirnik
bezpośrednio 12V i wyjście z faz skojarzonych w gwiazdę dałem na altek,
który opisywałem.
Przy 3000-4000 obr/min napięcie międzyfazowe wynosiło ok 22V,
natężenie mierzone na jednej fazie wynosiło 19A. Przy maksymalnej
prędkości obrotowej (jakieś 7000 obr/min na altku - jednak ciągnik to
nie ścigacz )udało mi się uzyskać niemal 40V międzyfazowo.
A teraz największa ciekawostka - byłem przekonany, że dając pełne
napięcie na wirnik zapewnię mu maksymalną moc. Jakie było moje
rozczarowanie, gdy wirnik ledwo się kręcił, w dodatku byle dotknięcie
go zatrzymywało. Podwyższanie obrotów do maksa nieznacznie go
przyspieszało, ale nie dodawało mocy. Podłamało mnie to z lekka.
Próbowałem nawet zadać mu 24V na wirnik, ale wtedy obroty były jeszcze
niższe.
No więc poszedłem w drugą stronę - odłączyłem zasilanie wirnika. I stał
się cud, wirnik się ożywił. Szybko się rozpędzał i kręcił najmarniej
1000 obr/min, jednak nie miał mocy. Wprawdzie kiedy hamowałem go
kawałkiem drewna wypiłowywał go na kilka mm, ale to raczej zasługa
wysokich obrotów, bo po zatrzymaniu utrzymać go w miejscu było bardzo
łatwo. Pomyślałem, że najwyraźniej zachął chodzić jak silnik
asynchroniczny i goni tylko dlatego, że w wirniku indukuje się pole
magnetyczne. Sprawdziłem czy zamknięcie obwodu wirnika cokolwiek
zmieni. Zmieniło - wirnik zwolnił trochę i dalej nie miał mocy. Gdyby
poprzestać na tym etapie alternator okazałby się jednak bezużyteczny.
Jednak zrobiłem jeszcze jedną rzecz. Włączyłem szeregowo w obwód
wirnika żaróweczkę 4W. Żarówka przygasała i alternator nabrał mocy,
naprawdę trudno go było zatrzymać. Prąd mierzony między wirnikiem a
żarówką wynosił 0,25A. Niestety przy dłuższym działaniu naprawdę sporą
siłą hamującą na wirnik żarówka rozbłyskała, a altek słabł, prąd
obniżał się do ok 0,1A. Nie potrafię sobie tego sensownie wytłumaczyć.
Na tym musiałem zakończyć testy, pokazały one jednak, że nie można lekceważyć zasilania wirnika.
Adam Wysokiński - Sob 31 Sty, 2009
Brawo!
Gratuluję prób.
Nie spodziewałem się takiego problemu z zasilaniem wirnika.
Widocznie prąd wzbudzenia musi mieścić się w pewnym zakresie.
Co do żaróweczki jako ograniczenie prądu to nie jest to dobry pomysł, włókno bardzo zmienia rezystancję w funkcji temperatury.
Trza zastosować rezystor.
trzyper - Nie 01 Lut, 2009
niezły
z ciebie kombinator i zbierasz doświadczenie co w późniejszym czasie
może przynieść wielkie korzyści:p co do altków. A powiec ile według
ciebie wyniosło by zrobienie dobrego falownika z zabezpieczeniem nad
prądowym bo tak pomyślałem nawet wydanie około 100 zł na falownik plus
jakiś altek z szrotu to łączna sumka 150 co powinno dać lepsze korzyści
(jeżeli już by to miało fajnie pracować) niż taki silnik którego
wcześniej wypatrzyłem 500 w 36v 135 zł z allegro. ostatecznie nie wiem
w którą stronę iść chyba jednak poczekam na twoje coraz to ciekawsze
testy!
Marucha79 - Nie 01 Lut, 2009
Powiem
szczerze, że praktyczniej jest zabrać się za ten silnik 500W DC. O
koszt dobrego falownika lepiej zapytać kolegę Kakalię, ale mały koszt
to raczej nie będzie. Niestety te eksperymenty nie są tanie, nawet
jeśli idzie się utartymi przez kogoś ścieżkami. Ja już trochę gratów
mam z wcześniejszych podejść. Oczywiście nie chcę cię zniechęcać, ale
taka jest prawda, że kombinacje kosztują zawsze kilka razy tyle co
typowe rozwiązania. Sam się o tym wielokrotnie przekonywałem.
Chyba, że taki altek dobrze by współpracował z regulatorem modelarskim,
najprostsze na 50A są na allegro za jakieś 50zł, ale to już może ktoś
inny będzie chciał sprawdzić. Martwi mnie też ten duży pobór prądu na
jałowym. Sporo rzeczy jest jeszcze do sprawdzenia, o czym przekonał
mnie wczorajszy eksperyment, trudno więc liczyć że na dniach wymyślimy
gotowy do zastosowania napęd
tree - Nie 01 Lut, 2009
| Marucha79 napisał/a: | | I stał się cud, wirnik się ożywił. |
w takim układzie alternator działa trochę jak silnik komutatorowy tylko
odwrotnie jakby wirnik był stojanem, sensownym wydało by się podłączyć
go szeregowo , albo płynnie regulowac napięcie na wirniku.
Osobiści zamierzam , no w morde ! ciągle zamierzam zrobic żecz najprostsza i najtańszą .
-Wywalić wirnik wsadzic , wirnik z magnesami , (chodźby drewniany, izolator może miec swoje zalety jako wirnik! )
ułozonymi tak jak orginalne bieguny i 3 kontaktrony + 3 styczniki
(zależy mi raczej na wolnych obrotach , potem kontaktrony można
wymienic na halotrony a styczniki na tranzystory )
regulowac mozna kontem kontaktronów , a potem czasem załączania.
czym by sie to własciwie różniło od: | Marucha79 napisał/a: | | Chyba, że taki altek dobrze by współpracował z regulatorem modelarskim, najprostsze na 50A |
-Jeśli to nie są, falowniki ?
moim zdaniem tylko nieosiąganiem takich obrotów.... ?
Chodzić to musi ! pytanie o straty i wydajnośc z kilograma .
Widzicie jakieś zasadnicze wady takiego patentu?
Marucha79 - Nie 01 Lut, 2009
Pomysł
spoko, ludzie tak kombinowali na elektrodzie i forum cnc, z pewnością
znajdziesz tam bliższe wskazówki. Jest to kuszące o tyle, że można
zrobić silnik wolnoobrotowy zwielokrotniając ilość magnesów.
Ktoś mi kiedyś radził, żebym znalazł napęd dyskietek z wyjściem na 3
uzwojenia silniczka, wzmocnił sygnał z nich i podał na mosfety a wał
silniczka FDD połączył z wałem altka, unikając zabaw z hallotronami.
Trochę zwariowany pomysł, a tym samym interesujący, ale na kilka
rozbebeszonych napędów nie znalazłem takiego z tylko trzema
uzwojeniami.
Różnice między falownikiem a sterownikiem są chyba jednak
poważniejsze, m.in. sinus kontra trapez, a z tego wynika różnica nie
tyle obrotów co sprawności, ale nie znam zagadnienia na tyle żeby ci
wyczerpująco odpowiedzieć czym jeszcze się różnią.
W każdym razie powodzenia w kombinowaniu, bo im więcej nas szuka, tym prawdopodobniejsze, że ktoś znajdzie
tree - Nie 01 Lut, 2009
| Marucha79 napisał/a: | | Różnice między falownikiem a sterownikiem są chyba jednak poważniejsze, m.in. sinus kontra trapez |
Ta , ale ktos pisał wyżej że te modelarskie, to też nie falowniki!!! Z falownikiem to faktycznie inna bajka.
Jest tendencja do załatwiania wszystkiego elektroniką , bo to niby , łatwe , nowoczesne , oszczedne.
--jak widżę kaloryfery od sterowników , falowników, to zaczynam wątpić
. Jeździłem troche na rowerku ze sterownikiem i prosto na akumulator
raz 12v albo 24V
Bez było szybciej ! ....- i dalej o 15 do 25 % to szacunkowe ale to sporo .
Wychodzi że warto by spróbowac ograniczyc elektronike , a potem patrzec przez lupę ile ona zżera sama.
Czy ta elektronika nie jest w małych amatorskich zastosowaniach jak komputery w aptece B. nowoczesnie ładnie i prestge'owo , tylko 3 razy wolniej ?
Marucha79 - Pon 02 Lut, 2009
Rozumiem
twoje podejście do elektroniki, sam zrezygnowałem w rowerze z
kontrolera na rzecz przekaźników, ale traktuję to raczej jako
rozwiązanie tymczasowe. Myślę, że styczniki mogą okazać się za wolne
przy kluczowaniu altkiem, nawet jeśli zastąpienie normalnego wirnika
większą ilością magnesów zmniejszy obroty. Weź pod uwagę, że alternator
osiągając 3000 obr/min, przy których na zasilonym na krótko wirniku
produkuje nieco ponad 12V zmiennego na fazę pracuje z częstotliwością
300Hz. Nawet jeśli spowolnisz go trzykrotnie dając 18 magnesów, to
będzie jakieś 100Hz, a żeby wykorzystać możliwości altka trzeba by go
było pewnie jeszcze bardziej podkręcić. Dlatego sądzę, że bez minimum
hallotronów i mosfetów to może utykać. Oczywiście to tylko moje
przypuszczenia.
Jako alternatywę dla sterownika Submarinera robię falownik wg innego użytkownika elektrody - KMY:
Więcej o tym falowniku http://www.elektroda.pl/r...0357&highlight=
. Własciwie to już go kiedyś zrobiłem, ale była to pierwsza robiona
przeze mnie płytka, popełniłem sporo błedów i ścieżki wysokoprądowe mi
się pokopciły
Mam nadzieję, ze jestem już mądrzejszy na tyle, żeby mi to zadziałało.
NE555 będzie jako opcja, ale raczej zasilę 74175 z kompa, z
programowego generatora. Można będzie zobaczyć jaki kształt fali
bardziej altkowi odpowiada. Jeśli będzie ok wyrzucę i 74175, i dam
sygnał z MC3PHAC.
Kombinowałem jeszcze żeby na 555 zrobić jednoczesną zmianę
częstotliwości i wypełnienia, co jak mi się wydaje powinno dać
namiastkę sterowania U/f, ale potrzebowałbym pomocy kogoś obeznanego z
tą kostka, bo jak na razie wiem tylko jak zrealizować zmianę
częstotliwości przy jednoczesnej zmianie wypełnienia powyżej 51 i taką
korektę wprowadziłem do tego schematu.
trzyper - Pon 02 Lut, 2009
ten
kmy z elektrody pisze ze jego falownik działa, silnik się kreci więc
elegancko ciekawe na ile był silny. tym bardziej że nie wyszło mu tak
drogo zrobienie falownika. szkoda że nie dał przy okazji żadnych
filmików, osobiście w sumie nie znalazłem jeszcze pracującego altka z
falownikiem. wszędzie to tylko jako generator :p
Marucha79 - Pon 02 Lut, 2009
No tak, tyle że on napędzał zwykły silnik indukcyjny 100W 36V.
Zobaczymy co z tego wyjdzie, bo podobno IR2130 jest francowaty, jeśli
chodzi o zabezpieczenie nadprądowe, a jednak to pożyteczny bajer. Zaraz
zabieram się za robienie płytki.
tree - Wto 03 Lut, 2009
| Marucha79 napisał/a: | | Myślę, że styczniki mogą okazać się za wolne przy kluczowaniu altkiem, | Oj , raczej nie zamierzam tym niczego napedzac jeśli to jako prądnico rozrusznik , a i to raczej z mosfetami uzytymi jako styczniki.
Dywaguje tylko mając nadzieje że ktoś mi powie gdzie "będą straty"!!!!
Poza tym.......
-Jakoś , PWM i falowniki mi się nie podobają :)
, są brzytkie technicznie , setki elementów, zawodne, nie intuicyjne.
Przy takim gąszczu trudno o postęp, jakiś większy , bo nikt do końca
dokładnie nie wie co sie tam w srodku dzieje.
-Setki realizacji i albo kupic za ciężkie pieniądze , albo robić i , że "wogle" działa
traktowac jak cud i wspaniałe wydarzenie.
Falowniki własciwie wzieły się stąd że (całkiem przypadkiem) mamy w sieci prąd zmienny 3 fazowy .
-Czy my przypadkiem nie wciskamy na siłe silnika do powozu usiłując go uwiazac lejcami przy dyszlu , bo dyszel jest .
Marucha79 - Wto 03 Lut, 2009
Szanuję
twoje zdanie i podejście - ja też generalnie lubię prostotę, choć
czasem też chciałbym coś zrobić z większymi komplikacjami, żeby było
elegancko i maksymalnie sprawnie, ale moja marna wiedza jest istotnym
ograniczeniem. Oczywiście w amatorskich warunkach byłoby sensowniej
wziąć napęd DC taki jaki jest i skupić się na mechaniczno-estetycznym
szlifowaniu projektu. Niestety jest garstka ludzi, i najwyraźniej do
nich należę, których kręci raczej przełamywanie ograniczeń i robienie
tego, co uznane za bezsensowne. Po to też klecę kontrolery, z którymi
zawsze potem są jakieś problemy, żeby wiedzieć jak i dlaczego to
działa, szczęśliwie nie jestem tak ambitny, żeby poznać wektor każdego
elektronu w układzie
A tak z bieżących nowin płytka już przygotowana do montażu, do piątku
pewnie będzie do testowania np. na żarówkach, ale z odpaleniem altka
pewnie trochę zejdzie, bo muszę się zaopatrzyć w srebrzankę do
pogrubienia ścieżek wysokoprądowych i dopracować chłodzenie, żeby nie
robić po raz kolejny płytki i nie szukac mosfetów, co już mi zdążyło
wejść w nawyk
kuras999 - Wto 03 Lut, 2009
raczej
nie można powiedzieć że to że mamy napięcie trójfazowe zmienne w sieci
jest dziełem przypadku... jest to najlepsza forma i dlatego się
przyjęła wszędzie na świecie
cały czas jest rozwój techniczny i falowniki stają się zaskakująco tanie w porównaniu z tym co było jeszcze kilka lat temu
pozdrawiam
trzyper - Wto 03 Lut, 2009
edit bo nikt do końca dokładnie nie wie co się tam w środku dzieję.
Tak jak masę rzeczy z ubiegłego wielu też nikt nie wiedział na
jakiej zasadzie to i owo działa. dlatego taki ktoś jak marucha próbuję
ci to udowodnić że jednak ( mam nadzieje :p) się da. wszystko da się
rozwikłać kwestia czasu coraz to nowszych technologii i oczywiście $
tree - Wto 03 Lut, 2009
| kuras999 napisał/a: | | jest to najlepsza forma |
taaaaaaaaak , a dlaczego??????????
Próbowano innej od czasów Edisona?
Jest przymusowa pasuje do miliardów prądnic , lini przesyłowych, transformatorów, odbiorników.
-sa poważne dane, że częstotliwości do 100Hz B. sa szkodliwe dla
człowieka, szczególnie w tak wszechobecne jak dziś. Wyszło to przy
badaniach anten ekstra długofalowych (podobne częstotliwości) do
komunikacji z okretami podwodnymi.
Własciwie powinismy zmienić 50-60 Hz sieci na conajmniej 300-400
Hz tylko to niewyobrazalne ! I prawie niewykonalne ekonomicznie , Wobec
rozpowszechnienia istniejących ststemów energetycznych. I "trujemy" się
powszechnie prądem po trochu , bo niebardzo jest inne wyjście , a
"trucizna, nie jest zabujcza, ani ewidentna, całkiem.
| kuras999 napisał/a: | | jest rozwój techniczny i falowniki stają się zaskakująco tanie |
Tyle że podążamy wyrobiona koleiną jak woły pociągowe bez jajec garściami paląc mosfety , co cieszy producentów i daje im środki na "dalsza znaczna poprawę"
I stnieją sieci 3fazowe i masa
gotowych silników prądnic , osprzetu , masa dopracowanych opracowań
teoretycznych i to jest powód , dla którego to wydaje się byc
"najlepszą formą"
ja wiem że przy 3 fazach pole magnetyczne się "b. ładnie kręci" i "wogle" jest cacy
przedewszyskim bo brak komutacji w 19 wieku i 20 to był hicior !!!! Ale czy w 21 ?
szczotki juz nie sa konieczne , a my "Nowe" z uporem wtykamy w stare
systemy i kombinujemy jak najlepiej silnik może współpracowac z
dyszlem.
Ale ciekaw jestem czy ktoś wie , czy to dziś nadal niezbędne ?
Sztuczne wytważanie fali ma swoje wady i fala sama je ma.
żródła prądu stałego źle znosza pulsacje. każde zmienne pole
elektromagnetyczne wnika we wszystko i powoduje straty w każdym kawałku
przewodnika , metalu tym wieksze im wieksza częstotliwość i gwałtownośc
zmian , falownik zakłuca wszystko co sięgnie i samego siebie To nie jest eleganckie rozwiązanie
tree - Wto 03 Lut, 2009
Dopisze jeszcze wcale nie chce wam zakłucac rozmowy o falownikach , ani nie twierdzę że żadnego pożytku z tego co robisz
Tyle że temat luźne gatki wydaje mi sie dobrym miejscem na troszke dywagacji jak możnaby może inaczej
---I dlaczego coś co sie uważa za dobre jest dobre i czy na bank i zawsze.
Arekk - Wto 03 Lut, 2009
| tree napisał/a: | | Jakoś
, PWM i falowniki mi się nie podobają [/b]:) , są brzytkie technicznie
, setki elementów, zawodne, nie intuicyjne. Przy takim gąszczu trudno o
postęp, jakiś większy , bo nikt do końca dokładnie nie wie co sie tam w
srodku dzieje. |
Komputery też mają setki elementów a jakoś ich rozwoju to nie
ograniczyło i wcale nie są zawodne a są dużo bardziej skomplikowane od
falowników. Jak chcesz mieć prostą regulację to zastosuj sobie wielki
potencjometr chłodzony wentylatorem i będziesz miął bardzo prosty układ
i dużo ciepła w sam raz na zimę. Falowniki są coraz prostsze czego
dowodem jest właśnie układ MC3PHAC. Dzięki niemu nie musisz wiedzieć
"co się tam w środku dzieje" żeby samemu zrobić działający falownik.
kuras999 - Wto 03 Lut, 2009
to
proponujesz zastosowanie prądu stałego? to powiedz jak taki wytwarzać
na skalę przemysłową tak żeby był stabilny potem trzeba to przesłać
liniami wysokiego napięcia - zależy nam chyba żeby przewody od
elektrowni nie miały przekroju 0,5m² a potem trzeba to napięcie
zmniejszyć no chyba że chcesz mieć w gniazdku 200kV? tylko jak to
zmniejszyć jak tu napięcie stałe? nie można zastosować transformatorów,
można by się pokusić o próbę budowy elektronicznej przetworniki ale dla
200kV to byłoby baaaaardzo trudne bo takich elementów raczej za dużo
nie ma
a jak w gniazdku miałbyś już te 230VDC to każdy jeden sprzęt
elektroniczny musiałby mieć dużo bardziej skomplikowaną przetwornicę na
potrzebne niższe napięcie niż prosty transformatorek tak czy tak
obecnie większość elektroniki ma już zasilacze impulsowe ale jest to
właśnie takie komplikowanie elektroniką którego nie lubisz
nie muszę już wspominać o silnikach 3-f które są proste i niezawodne do
granic możliwości przy prawidłowej eksploatacji trzeba wymieniać tylko
łożyska silniki prądu stałego są dużo bardziej zawodne i przecięż sam
silniki DC ma jakby wbudowaną przetwornicę na prąd zmienny jest to
komutator więc dlaczego nie zasilić go od razu zmiennym?
jeśli natomiast chciałbyś mocno podnieść częstotliwość np do
kilkaset kHz byłby duży problem z hałasem wszystko by "grało" i stanie
koło transformatora lub silnika który jest obecnie relatywnie cichy
byłoby nieprzyjemne a przydźwięk w sprzętach RTV? (częstotliwość
50-100Hz nie jest jeszcze słyszana przez człowiek tak dobrze po za tym
trudniej wygenerować dźwięk o tej częstotliwości) podobnie byłoby na
poziomie kHz dopiero powyżej 20kHz byłoby ok tylko że byłyby duże
straty w przesyle i duży problem z silnikami bo pole elektromagnetyczne
wirowałoby duuużo za szybko, wykonanie silników na kilkaset Hz jest
możliwe przez zastosowanie większej ilości biegunów ale czy warto
komplikować tylko dla tego że jakiś "naukowiec" powiedział że 50Hz jest
szkodliwe? jakby to było podparte poważnymi faktami unia już
stworzyłaby jakieś cudowne przepisy dotyczące kładzenia instalacji w
domach itp
zmiana liczby faz jest też bezcelowa 3 są pewnie ilością najbardziej
optymalną za mało nie dobrze bo silniki gorzej by pracowały na 2 a na
jednej nawet silniki 1 fazowe wymagają kondensatora do tworzenia
sztuczne drugiej fazy, za duża ilość to za dużo kabli i niepotrzebny
bałagan
pozdrawiam
Zbyszek Kopeć - Wto 03 Lut, 2009
Tendencja do steerotypów musi by odsunięta i trzeba otworzyc umysł.
Są kraje, gdzie jest 60Hz w sieci, są kraje które mają w gniazdkach 110V, sa też takie z 48V w gniazdkach.
Co innego przesył na duże odległości (co kawałek musi by separacja
galwaniczna), a co innego eksploatacja w urządzeniu, np.: auta (nawet
spalinowce mają DC), okręty podwodne, statki (nawet "Dar Młodzieży" ma
silniki strumieniowe boczne DC), samoloty itp..
Najbardziej szkodliwa jest częstotliwośc w okolicach częstotliwości
pracy serca + harmoniczne, czyli najlepiej DC lub od 400Hz w górę.
Uderzenie pioruna często ludzie przeżywają (podobno 90% zdarzeń -
DISCOVERY), bo impuls jest krótki (czyli wielka częstotliwośc) i
występuje wówczas naskórkowośc przewodn0ości.
tree - Wto 03 Lut, 2009
| Arekk napisał/a: | | Komputery też mają setki elementów |
Komputer jest prosty jak młotek i składalny z kilkunastu części w
potrzebnej konfiguracji prawie kazdy tuman to potrafi . To że ma
miliardy części jak sie uprzeć to bez znaczenia . nie o samą ilośc
chodzi
| kuras999 napisał/a: | | to proponujesz zastosowanie prądu stałego? | Do czego !!!! ?
Do czego!!! Przecie nie do przesyłu !!!!!!!
Argumentujesz w próżnie! Pojazd EV lepiej wysłać kurierem niż linia przesyłowa 20 000KV
| kuras999 napisał/a: | | o silnikach 3-f które są proste i niezawodne | To zamontuj se to cudo do roweru albo samochodu to sie do młyna nadaje .
i tamże dzielnie służy od lat .
| kuras999 napisał/a: | | silniki DC ma jakby wbudowaną przetwornicę na prąd zmienny jest to komutator więc dlaczego nie zasilić go od razu zmiennym? |
Właśnie "niebaŁdzo" !!!!!!! można tak na to patrzeć ale to błąd.
Ideałem by było utrzymac stałe pole w okreslonym geometrycznie miejscu w stosunku do stojana.
odwróc silnik AC zrób wirnik zewnętrzny i wyjdzie to samo . pole wiruje , albo stoi w zaleznośco od punku widzenia .
To samo ze zmiennością AC umocuj wirnik a okaże się że w konkretnym miejscu silnika masz stałe napięcie i stałe pole magnetyczne.
| kuras999 napisał/a: | | jeśli natomiast chciałbyś mocno podnieść częstotliwość np do kilkaset kHz |
ja nie chciałbym!!!! To dygresja nie na temat
. Pokazująca że nie wszystko co jest, jest dobre koniecznie.
Prawdopodobnie byłoby to korzystne ze wzgledów zdrowotnych , ale nikt
nie twierdzi , że wie jak to zrobić to argumenty za zbędne bo znane.
| kuras999 napisał/a: | | unia już stworzyłaby jakieś cudowne przepisy dotyczące kładzenia instalacji w domach itp | Naiwny jak dziecko we mgle unia mać, się o niego troszczy Jakby na tym sie dało zarobic to by stworzyła . Taka teoretyczna zmiana częstotliwości sieci światowej to armagedon , kryzys światowy gorszy od globalnego ocieplenia i wojny atomowej razem.
To nie jest zbyt mocno udokumentowane , ale w dużej części dlatego , że raczej hamuje się a nawet zwalcza badania w tym temacie. I hyba słusznie bo sam sobie nie wyobrazam co mozna poradzić . ale to marginalia nie istotne dla tematu tego forum .
tree - Wto 03 Lut, 2009
| Zbyszek Kopeć napisał/a: | | Najbardziej szkodliwa jest częstotliwośc w okolicach częstotliwości pracy serca + harmoniczne, czyli najlepiej DC lub od 400Hz |
-jest wiele przedziałów czestotliwości niezbyt zdrowych a niektóre śmiertelne , ale chodzi o czas i ekspozycję określoną
50-60Hz mamy od urodzenia 365 dni w roku przez jakies 80 lat jest
wszedzie w piecyku , w kablu od kompa, w żarówkach , pod linia , ale to
i tak chwilowo jałowa dyskusja , bo co na to poradzic?
===============
Nadal bardzo mnie nurtuja silniki modelarskie Tymbardziej jeśli sterownik do nich nie jest falownikiem
jesli silnik o wade 10 dkg może dac kilowat mocy , to to musi byc interesujące !!!!!
Raczej nie podejżewam ich o duże straty. w modelarstwie liczy sie kazdy gram w tym aku !!
Pozatym one fizycznie nie moga mieć złej sprawności , przy takich
wymiarach, nawet przedmuchiwanych intensywnie, zabrakło by powierzchni
do odprowadzenia ciepła strat.
widział kto gdzie wykres pradu podawanego na taki silnik ?
sobolu - Wto 03 Lut, 2009
| tree napisał/a: |
| kuras999 napisał/a: | | o silnikach 3-f które są proste i niezawodne | To zamontuj se to cudo do roweru albo samochodu to sie do młyna nadaje .
i tamże dzielnie służy od lat . |
http://www.nastik.pl/dual...brak-p-784.html
Popatrz jaki piekny silnik 3F.
2,5kW i 600g.
W mlynie go nie widze natomiast podobny model DUALSKY widzialem
pieknie dzialajacy w rowerze u kogos z USA. Link z tym e-rowerem
podeslany lata temu przez kolege Rudzika (chyba).
Ciagle bije sie z myslami by cos takiego przetestowac...
tree - Wto 03 Lut, 2009
Popatrzyłem i się podnieciłem
ale gadamy, golone strzyzone ja nie mam nic przeciw 3 czy 7f "f" mnie nie podnieca mnie interesi niezawodność , trwałość , stopień komplikacji , strat , cena, sterownika . to jest fajne wsadzic se smigło w d. i czort z przeniesieniem napedu i innymi
takie 4 i właściwie samochodzik jedzie tylko te obroty..........
Zbyszek Kopeć - Wto 03 Lut, 2009
Silnik
ciekawy, ale podana moc jest moca chwilową "pobieraną" z baterii, brak
mocy na wale, celowo nie podają sprawności. Do samolociku idealny i ma
w powietrzu dobre chłodzenie, bo wentylator jest dośc duży.
sobolu - Wto 03 Lut, 2009
| tree napisał/a: | Popatrzyłem i się podnieciłem
ale gadamy, golone strzyzone ja nie mam nic przeciw 3 czy 7f "f" mnie nie podnieca mnie interesi niezawodność , trwałość , stopień komplikacji , strat , cena, sterownika . to jest fajne wsadzic se smigło w d. i czort z przeniesieniem napedu i innymi
takie 4 i właściwie samochodzik jedzie tylko te obroty.......... |
Co z tymi obrotami? 8500 przy 37V? Toz to "przyzwoite BMW M5"
Niezawodny, trwaly, komplikacji zero, sprawnosc zajebiscie wysoka, cena kwestia gustu.
Wiem z relacji ze te silniki z odpowiednim smiglem pociagna rower ;P . O!.
To w koncu sie podnieciles czy nie bo jest rozbieznosc w Twojej relacji.
A wszystko przez to ze napisales iz 3F jest stworzony do mlyna.
Do roweru stworzone sa Ekonapedy ale to jest forum glownie
konstruktorow a nie asemblerow KIT'ow. Mysle ze kazdy tu z checia
zobaczykazda nowatorska konstrukcje jakby odjechana nie byla
Zbyszek Kopeć - Wto 03 Lut, 2009
10 naładowanych ogniw ma napięcie 42V, a przy takim obciążeniu spadnie (do tego przewody) na ok. 30 do 32V.
sobolu - Wto 03 Lut, 2009
37V
to te znamionowe, umowne, przyjete i te ze tak powiem uzytkowe
napiecie. dlatego tyle. Jakies standardy ustalic trza, nie zawsze
trzeba we wszystko od razu doglebnie wnikac. ale wnikajac, to przy
takim obciazeniu o ktorym piszemy Li-pol 25C nie spadnie do 30V bo by
regulator odcial napiecie od razu i nie dalo by sie latac( robic
wytezonych akrobacji)
Arekk - Sro 04 Lut, 2009
Ten
kto był na zlocie mógł zobaczyć jak działa silnik modelarski w rowerze.
Niejaki Kamil Manecki z firmy Velocraft i jego rower poziomy z włókna
węglowego ma silnik 6kW BLDC.
Pomimo że wykorzystuje z niego tylko niewielką część mocy to
zdrowo wgniata w siedzenie i bez problemu jeździ 60km/h. Zrobił już
parę tysięcy kilometrów i jedno co trzeba było zrobić to wymienić
kiepskie chińskie łożyska. Silnik prawie wcale się nie grzeje nawet
przy ostrych podjazdach. Takie duże silniki mają już dużo mniejsze
obroty rzędu 6000obr/min więc nie trzeba strasznie dużej przekładni.
kuras999 - Sro 04 Lut, 2009
dużo o silnikach RC stosowanych w rowerach
http://endless-sphere.com...&st=0&sk=t&sd=a
tree - Sro 04 Lut, 2009
| Zbyszek Kopeć napisał/a: | | .........
podana moc jest moca chwilową "pobieraną" z baterii, brak mocy na wale,
celowo nie podają sprawności. Do samolociku idealny i ma w powietrzu
dobre chłodzenie, bo wentylator jest dośc duży. |
Ne prawda pane Ha'wranek To przy 60 A max stała ;
-- chwilowa 15S jest przy 75A ponad 3kw.
--Tu sprawności nie widzę ale przy modelarskich częściej podają niż gdzie indziej
-Ale przypominam to ma 6cm na 6 cm !!!! i nie może osiągnąc temperatury powyżej 100 mniwincy , bo magnesy pujdą sie p*****ć !!!!
-Owe 3KW może wyjść przez wał , a reszta to ciepło!!!!!
----- Ile mocy może wypromieniowac ażurowy walec 6X6cm o temperaturze 100 stopni C ? Po mojemu 300w bedzie mu trudno, to nie farelek.
A to już 90% !
A przedmuch w osi śmigła wcale nie jest taki intenswny , to martwa strefa , tam może nawet "wiać" w odwrotną strone miejscowo
tree - Sro 04 Lut, 2009
| sobolu napisał/a: | ............
Co z tymi obrotami? 8500 przy 37V? Toz to "przyzwoite BMW M5"
........
To w koncu sie podnieciles czy nie bo jest rozbieznosc w Twojej relacji.
A wszystko przez to ze napisales iz 3F jest stworzony do mlyna.
.......... |
BMW jest "nieprzyzwoite" tfu! ..- porno wręcz
Poważnie to przekładni w E pojeździe "wogle" nie powinno być , a ja
patrze na nieco tansze i słabsze 250 do 500w do roweru to starczy a te
maja ponad 1000/ na 1V
---Podnieciłem się ! bardzo, ale mam , mieszane uczucia jakby mi teściowa do studni wpadła
3f kojaży mi sie z silnikiem standartowym jak od wialni, czy tokarki starej , bo mówimy to w kontekscie falowników
-Cała problema , to czy ten sterownik to sinusoidalny falownik , czy nie?
Plączemy sie w nazewnictwie .
Zeby jase było jestem za silnikami 3f czy nie 3f takimi jak widać, (DUALSKY XM6360CA-11)
Szczególnie jeśli by miały pasujące parametry nieco mniejszą moc, cene i obroty
Jeszcze ciekawiej by było gdyby taki silnik był w układzie jak lemco tarczowy
--Takie cos kusi bo , wiekszy moment , przy mniejszych obrotach jeszcze i !!!
-Powstale mozliwość , normalnie nigdzie nie stosowana mechanicznego zmieniania szczeliny magnetycznej (odległości magnesów od , elektromagnesów) co mogło by dać , znaczne rozszerzenie dopuszczaalnych wartości obrotów, bez skokowego spadku sprawności
Mogłoby???????
.
tree - Sro 04 Lut, 2009
ide zwiedzać i może nawet uda mi się zmądrzec nieco .
O! :
===== AXI 5345xx================ $285.00
Kv (rpm/V) 225
Max Power (W) 4000W
=====================
Max Amp (15sec) 110A
Max Efficiency 93%
=================================
Io (No load A) 2.6A
Rm (Resistance) 0.027Ohm
Shaft Diameter 8mm
Gearbox N/A
Motor Diameter 63mm
Motor Length 79mm
Motor Weight 895g
Built in Fan N/A
Max Rpm 10,000
Poles 12
Case Outrunner
ESC Timing 22 deg
ESC Switching Freq. 8-16KHz
Zbyszek Kopeć - Sro 04 Lut, 2009
Ze sprawnością i napięciami w tym lotniczym jest tak, jak pisałem.
Na tej samej stronie oferują gotowy regulator:
http://www.nastik.pl/dual...tage-p-956.html
tree - Sro 04 Lut, 2009
hm czemu?
30 v 3v/ogniwo to jedno z programowanych napięc odcięcia właśnie na tym regulatorze: http://www.nastik.pl/dual...tage-p-956.html
Poza .... w zastosowaniu, nie lotniczym, raczej wypadnie używac gdzieś w granicach do 80% V i obrotów
Tamten nima , ale powyżej ( axi ) jest wykres i podają do 93% sprawność !!!!!
Wykres pono jest robiony - nie producenta .........................
I don't undersend !
sobolu - Sro 04 Lut, 2009
Nie
rozumiesz bo nie jest tak jak pisze Zbyszek. Jakby tak bylo ro by
regulator odlaczyl silnik przy starcie i smolot by nawet nie
wystartowl. Nie mam pojecia skad ten pomysl ze napiecie spadnie do 30V.
Z jakim pakietem akumultorow przede wszystkim?
Zbyszek Kopeć - Sro 04 Lut, 2009
Innej możliwości to nie ma.
Regulator jest programowalny i nie ma prawa odciąć zsilania w samolocie, na ziemi robi się analizy.
Wystarczy zobaczyć wagę regulatora i przekrój przewodów zasilających (w
samolocie liczy się każdy gram), ogniwa są dość małe bo cały samolot
waży 6 kg - jest spadek napięcia na przewodach przy 75A (startowe), a
na aku. też spadnie (charakterystyki).
Wychodzi, że podana moc, to jest moc pobrana, a jeszcze nie wynaleziono czegoś, co ma sprawność ponad 100%.
Silnik specjalnie nie jest hermetyczny, żeby powietrzxe w czasie lotu go ostro chłodziło.
Często produceni różnych silników podają moc pobraną, a czasem gdzieś
małymi literkami i na innych dokumentach można wyczytać lub domyśleć
się jak jest sprawność i to w naprawdę optymalnych i idealnych
parametrach pracy.
Jedynie ten rysunek wyżej jest precyzyjniejszy.
Ale te silniki są ciekawe, szkoda, że nie nadają się do auta.
Na ZLOCIE był podobny samolot z Pruszcza Gdańskiego (wojsko) i tam
te wszystkie zjawiska były analizowane przez "pilota" sprzętem
komputerowym na ziemii.
kuras999 - Sro 04 Lut, 2009
testy z alternatorem
http://endless-sphere.com...&st=0&sk=t&sd=a
tree - Sro 04 Lut, 2009
Tak
przy okazji Strasznie duzo bijemy piany na temat sprawności ,
wydajności , a własciwie za chiolere tego w domowych warunkach nie
idzie sprawdzić , a na pojeździe juz zupełnie.
Przyszło mi do głowy że pasowało by mierzyc straty .
Wszystkie straty elektryczne i mechaniczne zamieniają się w ciepło , bez wyjatku .
Wystarczy uszyc luźne "ubranko" silnikowi z jakiejs pianki , albo
wykozystac termotorbę do piwa zmierzyć V i A na wejściu, ilość enegi
która weszła i temperature na poczatku i końcu w okreslonym czasie.
obliczyc ilość wat wytworzonego ciepła i i odjąć . Zostanie czysta moc
przekazana na wale.
siła hamowanai nie musi byc mierzona . To powinno dac doładniejsze wyniki niż prądnica o wątpliwych parametrach.
-Nie mówiąc już że zamiast "stanowiska pomiarowego " starczy termotorba i termometr.
Wykluczamy wszystkie mozliwe błedy i niedokładności oprucz precyzji
pomiiaru pemperatury i czasu. A nawet w domowych warunkach da sie
zrobic dokładny kalorymetr i wyskalować wkladjąc tam mały grzejnik z
żarówki.
Marucha79 - Sro 04 Lut, 2009
Ciekawy ten link, ale widzę, że tam też bez ostatecznych rozstrzygnięć. Jednak żarówki jako opornik to nieśmiertelny temat
Wyjątkowo będę ambitniejszy i w dalszych próbach użyję jakiegoś starego PWMa
kuras999 - Czw 05 Lut, 2009
to powiedz jak byś to obliczył z tym pomiarem temperatury?
nie znasz współczynników przewodzenia ciepła ani wnikania "termotorby"
zakładając że nie ma żadnych strat (co jest już dużym błędem) nie
jesteś wstanie określić mocy strat nie znacz ciepła właściwego
poszczególnych elementów silnika i ich dokładnych mas, w układzie
całkowicie odizolowanym temperatura rosłaby teoretycznie do
nieskończoności i tylko znając bardzo dokładnie Cp i wszystkie masy
elementów znajdujących się w strefie odizolowanej oraz wykreślając
dokładny wykres T=f(t) mógłbyś dojść do jakiś przybliżonych wniosków
inna sprawa by była jakbyś miał komorę której znasz dokładne
parametry - współczynnik przewodzenia ciepła współczynniki wnikania
temperaturę zewnętrzną dokładne powierzchnie ścian itp to umieszczając
źródło ciepła wewnątrz tej komory pod warunkiem że moc strat byłaby
stała (duża bezwładność) mógłbyś obliczyć też mocno przybliżoną moc
moim zdaniem dużo łatwiej jest mierzyć moc wyjściową na wale i w stosunku do włożonej mocy elektryczne obliczać sprawności
moc na wale można zmierzyć w dużo łatwiejszy sposób niż w tym
linku, mierząc w czysto mechaniczny sposób mamy super dokładny wynik
można zrobić to od razu na gotowym rowerze mierząc łączna sprawność
układu wraz z przekładniami
trzeba tylko pokusić się o zbudowanie prostego urządenia do pomiaru
momentu tarcia oraz musimy znać prędkość obrotową napędzanego koła-
możemy zastosować licznik rowerowy niektóre posiadają opcje
wyświetlenia obrotów w RPM z innych musimy obliczyć współczynnik do
przeliczania V->RPM
urządzenie to możę wygładać tak że zrobilibyśmy takie jakby dodatkowe widełki jak na obrazku:
kuras999 - Czw 05 Lut, 2009
to powiedz jak byś to obliczył z tym pomiarem temperatury?
nie znasz współczynników przewodzenia ciepła ani wnikania "termotorby"
zakładając że nie ma żadnych strat (co jest już dużym błędem) nie
jesteś wstanie określić mocy strat nie znacz ciepła właściwego
poszczególnych elementów silnika i ich dokładnych mas, w układzie
całkowicie odizolowanym temperatura rosłaby teoretycznie do
nieskończoności i tylko znając bardzo dokładnie Cp i wszystkie masy
elementów znajdujących się w strefie odizolowanej oraz wykreślając
dokładny wykres T=f(t) mógłbyś dojść do jakiś przybliżonych wniosków
inna sprawa by była jakbyś miał komorę której znasz dokładne
parametry - współczynnik przewodzenia ciepła współczynniki wnikania
temperaturę zewnętrzną dokładne powierzchnie ścian itp to umieszczając
źródło ciepła wewnątrz tej komory pod warunkiem że moc strat byłaby
stała (duża bezwładność) mógłbyś obliczyć też mocno przybliżoną moc
moim zdaniem dużo łatwiej jest mierzyć moc wyjściową na wale i w stosunku do włożonej mocy elektryczne obliczać sprawności
moc na wale można zmierzyć w dużo łatwiejszy sposób niż w tym
linku, mierząc w czysto mechaniczny sposób mamy super dokładny wynik
można zrobić to od razu na gotowym rowerze mierząc łączna sprawność
układu wraz z przekładniami
trzeba tylko pokusić się o zbudowanie prostego urządenia do pomiaru
momentu tarcia oraz musimy znać prędkość obrotową napędzanego koła-
możemy zastosować licznik rowerowy niektóre posiadają opcje
wyświetlenia obrotów w RPM z innych musimy obliczyć współczynnik do
przeliczania V->RPM
urządzenie to może wyglądać tak że zrobilibyśmy takie jakby dodatkowe widełki jak na obrazku:
widełki muszą być obrotowe (w osi koła) i posiadać hamulec np v-break
(czerwony prostokąt) do widełek pod kątem prostym jest przymocowana
waga sprężynowa która pokazuje nam siłę hamowania w danym momencie
(można ją umieszczać również na innej długości ramienia i obliczając
dźwignie regulować zakresem pomiarowym)
znając długość ramienia na którym jest umieszczony hamulec możemy
bardzo precyzyjnie obliczyć moment tarcia a co za tym idzie moment
napędowy a znając moment i prędkość obrotową z licznika mamy moc!
w zależności od tego jak mocno będziemy naciskać na hamulec możemy zciągnać całą DOKŁADNĄ charakterystykę naszego napędu!
proste i dokładne dla każdej wartości obciążenia silnika
to jest tylko jedna z możliwości pomiaru momentu można też hamować
taśmą po obwodzie koła i stosować różne rozwiązania ale to jest chyba
najbardziej niezawodne dla koła rowerowego
sobolu - Pią 06 Lut, 2009
Z innej beczki.
Jak widac, ceny ropy na poziomie 150$ z barylke z zeszlego lata to nie
wynik PEAK OIL, ale tylko i wylacznie spekulacji.Ceny wzrosly o 200% po
czym o tyle spadly przy czym wydobycie swiatowe czy odkrywanie nowych
zloz sie spektalularnie nie zmienilo. A co jesli Mendelejew mial rcje?
Czy jego teoria na bazie dzisiejszej wiedzy jest zupelnie bezzasdna?
Nieorganiczne teorie pochodzenia ropy naftowej. Do teorii
nieorganicznych należy zaliczyć hipotezę Berthelota (1866r.) głoszącą,
że węglowodory powstały
w wyniku działania wody na węgliki metali alkalicznych, wytworzone w skutek redukcji węglanów przez metale alkaliczne.
Według Mendelejewa (1877r.), ropa naftowa powstała w wyniku
działania przegrzanej pary wodnej na węgliki metali ciężkich, które w
dawnych epokach znajdowały się na powierzchni Ziemi. Argumentów,
przemawiających za teorią nieorganiczną, dostarczyły prace
doświadczalne Moissana, Sabatiera, Senderensa, Fischera i Tropscha.
Twórcy tych teorii próbowali nawet otrzymać ropę sztucznie metodami
laboratoryjnymi.
Przeciwko słuszności teorii nieorganicznej świadczyć może
zawartość w ropie skomplikowanych substancji organicznych, np.
porfiryn, wrażliwych na wyższe temperatury oraz obecność substancji
optycznie czynnych, które nie mogły powstać
z substancji nieaktywnych wyłącznie na drodze chemicznej.(Balada 1966)
trzyper - Pią 06 Lut, 2009
takie cuś znalazłem w sieci nadsprawna przekładnia 150 % http://www.focus.pl/video/film/perpetuum-mobile/ jakie są wasze opinie :p
sobolu - Sob 07 Lut, 2009
Fantastyczna sprawa, dzieki za linka. Porobilem kopie stron i zgralem
filmy zamin zydzi i cyklisci, skuszeni patentami, pokasuja wszystko.
Dzieki temu moj rower zyska 50% zasiegu.
trzyper - Sob 07 Lut, 2009
Cytuje
komentarz: W imieniu twórców wynalazku chciałbym podziękować
czytelnikom Focusa za tak duże zainteresowanie i wyjaśnić kilka
kwestii. 1.Tych, których razi forma prezentacji pragnę przeprosić ale
materiał był nagrywany "na żywo", bez żadnych prób, a moje
doświadczenie w tym względzie jest znikome. 2.Zapewniam wszystkich
sceptyków, że nie jest to żart, a tym bardziej prowokacja redakcji
Focusa. Wynalazek jest objęty zastrzeżeniami patentowymi i trwa
procedura PCT. Tym samym chciałbym podziękować Focusowi za wykazanie
się odwagą i otwartością co nie jest takie łatwe, czego doświadczamy na
każdym kroku. 3. W założeniu naszego rozwiązania było skonstruowanie
urządzenia, w którym będą współpracowały ze sobą dwa koła o różnych
promieniach przy zachowaniu tej samej prędkości obrotowej (taka sama
ilość obrotów w jednostce czasu). Jak wiecie w standardowym układzie
takie koła obracają się z różną prędkością (duże wolniej), ale dzięki
większemu promieniowi na osi tego koła pojawia się większy moment. 4.
Konstrukcja łańcucha pozwala wyrównać prędkości kół ale pojawiły się
wątpliwości czy łańcuch nie powoduje zwiększenia promienia koła
mniejszego, choć nawet w takim przypadku z obliczeń wynika, że różnica
między kołem mniejszym wraz z łańcuchem a kołem większym wynosi 12%. 5.
W ostatnich tygodniach przeprowadziliśmy więc statyczne badanie naszej
przekładni, które polegało na obciążeniu osi mniejszego koła stałym
momentem i obracając nim zmierzyliśmy moment na osi koła większego.
Otrzymaliśmy wykres w postaci sinusoidy, która w najwyższym punkcie
wskazuje 148% wartości momentu przyłożonego do osi koła mniejszego. 6.
Aktualnie przygotowujemy dynamiczny model komputerowy, który pozwoli
nam uzyskać informacje o optymalnym kształcie zębów obu kół oraz innych
parametrów mających wpływ na właściwe działanie naszej przekładni.
Wszystkich czytelników Focusa serdecznie pozdrawiamy i zapraszamy do
dalszej dyskusji.
kuras999 - Sob 07 Lut, 2009
super! połączę 20 szeregowo i będę napędzał samochód silnikiem ze szczoteczki do zębów!
nie wierze że można uzyskać coś z niczego... niektórzy wierzą w czary a niektórzy w perpetuum mobile
pozdrawiam
sobolu - Sob 07 Lut, 2009
no zeby mowil ze czerpie energie z piramid to zeszcze bym podyskutowal, ale ze "z nienasmarownego lancucha"?
tree - Sob 07 Lut, 2009
| kuras999 napisał/a: | to powiedz jak byś to obliczył ........mógłbyś dojść do jakiś przybliżonych wniosków
| Ujujujujujujjjjjjjj
i czego jeszcze nie jestem w stanie
biore silnik wkładam do torby , zarówkę ze 25W wkładam do torbyi i termometr.
Koniec wkładania.
nie podłaczam silnika , podłaczam żarówkę
po 10 minutach wyłączam odczytuje temperaturę , zapisuje. To by już
własciwie starczyło , ale lepiej zrobic kilka pomiarów w róznym czasie
a nawet bez otwierania wyłączyc zarówe odczekać az spadnie temperatura
i i podgrzac znów do tej co była . to ze wzgledu na pojemność cieplna
kilogranma żelastwa jakim jest silnik.
Zarówka w zamknietym oddaje 100% watów jako ciepło, ze światła tes sie robi ciepło
I juz wiemy ile w/h trzeba do podgrzania do okreslonej temperatury wykresik se mozna walnąć .
Ptem włączamy silnik , dla precyzji żarówka może zostać , nawt stłuczona ma taką samą mase .
I za cholere żaden z wymienionych przez ciebie elementów i danych potrzebny nie jest.
Przy niewielkich temperaturach bedzie to dośc dokładne o ile oba pomiary, czy grupy pomiarów, jednakowe .
Natomiast chciałbym zobaczyc "PROSTE" urządzenie do pomiaru momentu tarcia i precyzyjne
co zapewni stałą siłe hamowania ? przy rowerowych hamulcach to raczej wyrwiesz wage z mocowania a jak nawet nie to wskazówke zobaczysz w jednym miejscu jak gwoździem przybijesz no przesadzam ze 4 zdyscyplinowane osoby do trzymania tego wszystkiego , pare godzin pracy i coś zmierzysz , tylko co to bedzie?
Zapewne tą metode pomiaru juz wykożystano przy tym i patrzcie jakie wspaniałe efekty perpetum mobile
| trzyper napisał/a: | | jakie są wasze opinie :p |
trzyper - Sob 07 Lut, 2009
sobolu co ma twój post do sedna sprawy.
kuras: nie wierze że można-nie wiem czy te słowa w tych czasach mają już jakoś wartość !!!
teraz odemnie ale mnie to wkurza że ludzie są tak głupi (bez obrazy
ale taka prawda) dlatego stoimy dwadzieścia lat za murzynami rozumiem
że tam politycy ale na forum...... każdy tylko się wymądrza że kto to
nie on, szczególnie drażniły mnie komenty z focusa jak to bez do
głębszego zapoznania się z tematem ludzie wystawiają opinie w ciągu 5
sekund przeważnie napisane bez namysłu, bo co, bo dla owej osoby coś
wydawało się głupie, zamiast dla sprawy poświęcić minimum tydzień czasu
i choć udać że wie się coś na temat dopiero potem się wypowiadać.
trochę taki ostry pos ale musiałem wyładować energie:p znalazłem dla
niedowiarków jeszcze jedno http://www.vectorplus.implesite.pl/a/gec2 co zaraz też wrzucę na fokusa
tree - Sob 07 Lut, 2009
| trzyper napisał/a: | | ale mnie to wkurza że ludzie są tak głupi | co tu sie wkurzac ? normalnie przyjedź rowerem , albo samochodem lepiej, napędzanym perpetum mobile i po sprawie
--Ja uważam że i bez piramidy można, to łańcuch (symboll nie gorszy od
piramidy) czerpie energię, ze złosci wynalazców, powstałej na skutek
działalności niedowiarków i innych sobolów
reasumując to sobolu napedza te maszyne
-nie powiem co mysle o czasopiśmie focus bo dzieci uległy by trwałej demoralizacji
kuras999 - Sob 07 Lut, 2009
nie wiem jakie hamulce w rowerze miałeś że nie mogłeś regulować siły hamowania
ale ok masz prostszy sposób potrzebujesz deskorolkę albo coś innego coś
podobnego tarcie regulujesz dociskiem koła do deski chyba nie jest to
zbyt trudne... zamiast wagi można dąć jakąś sprężynę tylko trzeba ją
wyskalować znanym obciążeniem
zasada działania na rysunku
a w twoim przypadku też musisz obciążyć w miarę równo silnik który
będzie w torbie więc też potrzebujesz hamulca no chyba że chcesz badać
dla biegu jałowego ale wtedy to nie trzeba nic mierzyć bo moc strat =
napięcie * natężenie prądu zasilającego silnik
a z tym wyrywaniem wagi to też chyba przesada bo przy normalnej pracy
siła działająca na wagę gdyby była podłączona na obwodzie wynosiłaby z
60N (20Nm) w ekstremalnych przypadkach do 120N (~12kg) dla mocy gdzieś
1000W na kole rowerowym 26'
pozdrawiam
sobolu - Sob 07 Lut, 2009
Jesli
za sedno sprawy przyjmiemy 150% sprawnosc przekladni mechanicznej,
ktora nie czerpie mocy z piramid, to moj post byl komentarzem do
takiego pomyslu. Kluczem do zrozumienia tego jest ironia.
Pomysl tak. Jesli taki uklad mialby taka nadsprawnosc to kazdy
szary czlowieczek, przy odpowiedniej ilosci takich ukladow, moglby bez
problemu zniszczyc Ziemie.
tree - Sob 07 Lut, 2009
| kuras999 napisał/a: | | nie wiem jakie hamulce w rowerze miałeś że nie mogłeś regulować siły hamowania | słuchaj
nie chciał bym cię zniechęcać , ale co innego regulowac w sprzężeniu
zwrotnym biologicznym , a co innego utrzymac jednakową przez jakiś czas
. Hamulce się scierają szybko , nagrzewają.
--Przy okazji A co z ciepłem wytworzonym na hamulcach? dodasz te
waty , odejmiesz , zlekcewarzysz ? Jest jeszcze pare żeczy które ci
spierniczają bokiem ale te idzie wykluczyc wywalając koło łańcuch itp | kuras999 napisał/a: | | dociskiem koła do deski chyba nie jest to zbyt trudne |
spróbuj to zobaczysz robiłem podobnie z innego powodu, taką deskę można oponą przepalic na wylot szybciej nisz myslisz , a dym z opony jest taki !
A co ci bede gadał spróbuj
kuras999 - Nie 08 Lut, 2009
pomiar
można dokonać w kilka sekund (tak jakbyś normalnie hamował na rowerze)
odczyt obrotów i siły (jak na moje to z 2-5s wystarczy) i koniec wiec
hamulce ani opona się nie spalą nie każe mielić i palić gumy przez 5
minut
metoda ta tak naprawdę pozwala zciągnać całą charakterystykę
silnika od zerowego obciążenia aż do stopu w kilkanaście sekund trzeba
by tylko szybko zapisywać kolejne jednoczesne wyniki siły i obrotów
można np wszystkie mierniki umieścić w jednym miejscu i rejestrować
kamerką w telefonie a potem zapisać z nagrania
doskonałość tej metody polega na tym że uwzględnia ona wszystkie
straty nic tu nie ucieka! i te ciepło które wytwarza się na hamulcu to
jest praktycznie 100% mocy oddawanej przez silnik czyli może dochodzić
do 500W
jeśli nie dowierzasz że ta moc jest uwzględniana mogę rozrysować wszystkie wektory i rozpisać wzorami to jest banalne
w ten sposób mierzy się moment obrotowy, jakoś przy profesjonalnych
badaniach nikt nie bada ciepła wynikającego ze strat ale właśnie moment
obrotowy i obroty silnika nawet sam wykonywałem takie ćwiczenie na
laborkach jak jeszcze chodziłem do technikum elektronicznego celem
ćwiczenia było wykreślenie charakterystyki silnika, nie pakowaliśmy go
jakoś w torbę z termometrem w tym celu ale zawsze można wyważać otwarte
drzwi
pozdrawiam
Marucha79 - Pon 16 Lut, 2009
http://www.elektroda.pl/r...457b47d452c9575 - niedługo powiedzenie o sikaniu do baku nabierze nowego znaczenia
Zbyszek Kopeć - Pon 16 Lut, 2009
To jest ciekawe.
Używałem dolewania moczu w słoju do elektrolizy (opornica rozładowująca akumulatory), ale do jazdy jeszcze nie.
tree - Pią 20 Lut, 2009
| kuras999 napisał/a: | | wykonywałem takie ćwiczenie na laborkach jak jeszcze chodziłem do technikum |
"Wyczytałem w podręczniku i wykonałem" twoim zdaniem Tu wszyscy rolnicy i manicurzyści tego podrecznika nie znają?
Nie ma potrzeby przerysowywania wektorów z podrecznika ' "otwarte drzwi"
znaczy że to łatwe, dziecinnie To to zrób !!!!!!! Jak ci G. z tego
wyjdzie pogadamy które drzwi otwarte a gdzie otwór namalowany na murze
tree - Pią 20 Lut, 2009
| Marucha79 napisał/a: | http://www.elektroda.pl/rtvforum/viewtopic.php?t=1229994&sid=56a6552464d2c7355457b47d452c9575
- niedługo powiedzenie o sikaniu do baku nabierze nowego znaczenia |
Żarty żartami ale wydaje się dziwne , przynajmniej mnie
, że nie opracowano akumulatorów gdzie zuzywał by się jedynie
elektrolit , Który można by wymienic na stacji elektrolitowej gdzie by
go zregenerowano , naładowano?
Bądź płynnych elektrod !!!!!! Z którymi mozna by postapic podobnie
Z resztą nie istotne płyn czy nie płyn , zadnego sensownego systemu
gdzie by sie na stacji , nie ładowało akumulatorów . TYlko wymieniało
na pełne, całe lub ich zuzywające sie przy poborze energi elementy.
regeneracja , ładowanie w tym systemie zawsze miałaby lepsze parametry
!!!!!!
sobolu - Pon 23 Lut, 2009
Dzis
bodajze w TVN TURBO mowile ze w tym roku ma wejsc do Polski jakies nowe
paliwo, biodiesel? Podobno ma byc o 1zl tanszy od standardowego.
Niestety samochod musi byc przystosowany do jego spalania.
Zbyszek Kopeć - Wto 24 Lut, 2009
Straszą
ludzi, żeby nie kupowali biopaliw. Wiadomo, że w każdym litrze benzyny
jest średnio 5% spirytusu, bo inaczej by silnik nie zapalił w mrozie.
Do spalinowca można wszystko lać i jeździć na jednym oleju bez wymian, a jak silnik już nawali, to jest okazja przerobić na EV.
Marucha79 - Wto 24 Lut, 2009
U mnie się nawet gram oleju po frytkach nie marnuje - mam trzy diesle na utrzymaniu
trzyper - Pią 27 Lut, 2009
http://www.youtube.com/wa...feature=related co o tym myślicie miało by prawo bytu takie coś myślę zbudować ale nie wiem czy jest sens się woglę za to zabierać :p
Marucha79 - Pią 27 Lut, 2009
Z naukowej ciekawości - zawsze, z innych względów niekoniecznie
Mi już wychodzą bokiem wszelkie eksperymenty, za dużo kasy idzie na
elementy elektroniczne, które czasem lubią się palić. Ale przyznaję,
chwilami satysfakcja jest
[ Dodano: Nie 08 Mar, 2009 ]
Smętna historia przytrafiła mi się na allegro. Jeszcze przed świętami
kupiłem na 2 silniki 24v 350W. Miały być nieużywane w idealnym stanie,
cena była korzystna. Jeden silnik był ok, tyle że kable były przycięte,
natomiast drugi - tragedia. Widać było że rozkręcany, bo śruby
wyrobione nieprzeciętnie, chodził ciężko i brał 2x tyle prądu niż
powinien. Wysłałem towar na początku stycznia do reklamacji.
Sprzedający stwierdził, że widać ktoś pomylił silniki i już wysyła
sprawny. Po 15 lutego napisał, że paczka wróciła sponiewierana z
pieczątkami kilku różnych urzędów pocztowych. Natychmiast miał wysłać
paczkę ponownie. Po moim piątkowym monicie odpowiedział, że skoro
paczka nie doszła, zwróci mi pieniądze na konto. Numer dziś podałem,
zobaczymy czy kasa nie będzie szła na konto jak paczka do mnie. Oglnie
ostatnio nie mam dobrej ręki do zakupów na allegro, ciągle reklamacje.
Zresztą niewiele lepiej ze sklepami, zamówiłem 74hc175 na http://mse.beep.pl a dostałem bezwartościowy dla mnie 74hc125 - i dalej próby z altkiem stoją
sobolu - Pią 17 Lip, 2009
Nad
Warszawa właśnie przechodzi oberwanie chmury. Na TVN24 oglądam zdjęcia
samochodów na ulicy z zatopionymi bagażnikami w całości. Wiekawym jak
wyglądała by sprawa bezpieczeństwa w tak zalanym EV. Przy wyższych
napieciach nie chciał bym siedzieć w środku, a przy niższych...???
Zbyszek Kopeć - Pią 17 Lip, 2009
Dlatego 84V jest w miarę bezpieczne i optymalne.
Kilka dni temu powódź była w Gdańsku. Zginął człowiek, który wszedł do
garażu, a w nim na podłodze leżał włączny przedłużacz 230VA, a przecież
otwory na wtyczkę są blisko siebie.
sobolu - Pią 17 Lip, 2009
Niemniej jednak, kto z nas chciałby stanąć w kałuży, w której moczy się pakiet około 90V 200Ah
zeeltom - Sob 18 Lip, 2009
Za ile?
Kwestia ceny
Marucha79 - Sob 15 Sie, 2009
Ha,
pochwalę się że odbyłem dzisiaj przejażdżkę naprawdę duuuuużym pojazdem
akumulatorowym, ciekaw jestem czy ktoś mnie przelicytuje...
Oto link to tego stwora http://koszalin7.pl/ko/?p=52
Tramwaj wodny "Koszałek" wyposażony jest w 2 silniczki po 10kW każdy i porusza się ze średnią oszałamiającą prędkością 6 km/h
Myślałem, że bardziej wysilili się z akumulatorami, jednak sternik (hamowniczy?
) powiedział, że to zwykłe żelówki, jednak nie wiedział o jakiej
pojemności. W każdym razie jest ich 56 sztuk, zasilanie chyba 24V, choć
aż trudno w to uwierzyć przy takiej mocy. Grunt, że aku wystarczają mu
na cały dzień pływania, aczkolwiek jest to raptem kilkanaście, może
dwadzieścia kilka kilometrów.
To tyle z ciekawostek przyrodniczych z prowincji
Zbyszek Kopeć - Sob 15 Sie, 2009
A
ten "Nadolanin" miał i chyba jeszcze ma silnik identyczny jak ja miałem
wcześniej w moich autach (BUŁGAR 10kW) i 2 zestawy akumulatorów (chyba
TROJAN T-105):
http://www.gniewino.pl/PL.../wiecej/17.html
Fajne dzieło EV.
zeeltom - Nie 16 Sie, 2009
Nie
wiem dokładnie, jak wyglądają przepisy dotyczące wodnej elektryki, ale
na jachtach itp. zasilanie jest zawsze 12V. Wiadomo... woda + prąd nie
wróży nic dobrego, szczególnie przy większych napięciach
Marucha79 - Nie 16 Sie, 2009
No
tak, faktycznie może takie niskie napięcie to wymogi bezpieczeństwa.
Nieźle musieli się konstruktorzy sprężać, żeby zachować max zanurzenie
ledwie 60cm, a to z kolei spowodowane płytkością jeziora - średnio
1,4m.
Swoją drogą to dosyć świeża atrakcja i na porządku dziennym są
awantury przechodzące w rękoczyny z uwagi na małą liczbę miejsc na
statku
jatko - Sob 07 Lis, 2009
Tankowanie deszczówką
Zbyszek Kopeć - Sob 07 Lis, 2009
Ten naukowiec jest od prawa, czyli w temacie samochodów jest amatorem.
Sprawa jest stara, już widziałem to w TV z 15 lat temu albo jeszcze więcej, al poprawia ekologię.
Lepsze są EV.
Marucha79 - Nie 08 Lis, 2009
Skąd ja znam to auto z fotek
Pomysł jest niegłupi, choć kiedy czytam o specjalnych filtrach rozdzielających wodę na tlen i wodór...
Gdzieś już o tym czytałem i tam pisano że jednak problemem jest korozja
mechanizmów silnika przekładająca się na jego mniejszą żywotność oraz
przedostawanie się pary do skrzyni korbowej, a wiadomo co w takich
warunkach dzieje się z olejem.
Mibars - Pon 09 Lis, 2009
Było i to nawet w Teleekspresie, tyle, że wieki temu
|
|